关于我们
公司概况
企业文化
发展历程
主营业务
医药
日化
研发创新
研发理念
研发实力
研发管线
可持续发展
长期治理
绿色发展
质量为先
公益行动
ESG报告
投资者关系
公司治理
临时公告
定期公告
新闻中心
加入我们
人才发展
员工故事
招聘职位
联系我们
简
繁
菜单
搜索
首页
关于我们
公司概况
企业文化
发展历程
主营业务
医药
日化
研发创新
研发理念
研发实力
研发管线
可持续发展
长期治理
绿色发展
质量为先
公益行动
ESG报告
投资者关系
公司治理
临时公告
定期公告
新闻中心
加入我们
人才发展
员工故事
招聘职位
联系我们
首页
招标信息
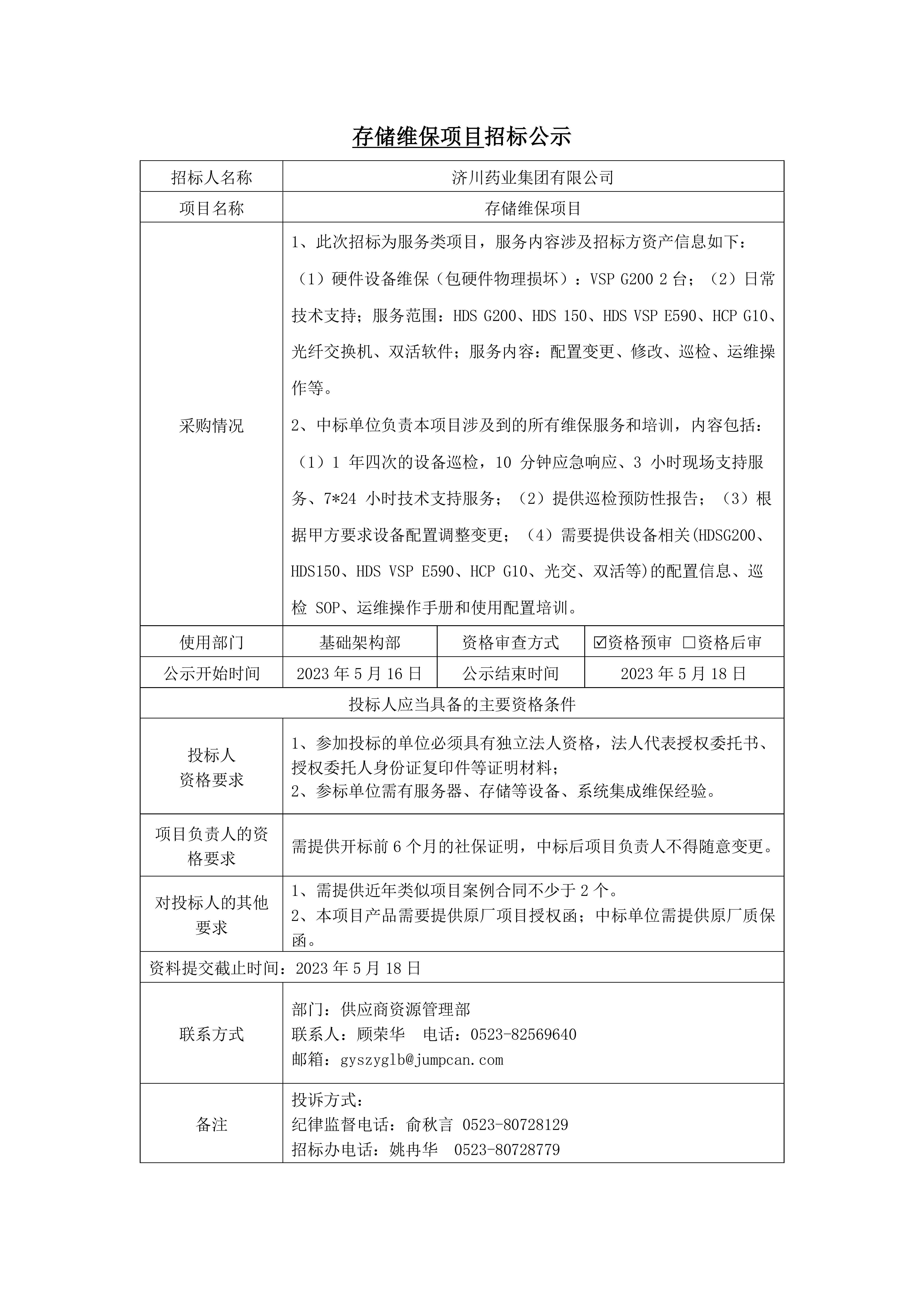
存储维保项目公示
2023.05.15
返回列表